autCont
08/2025
- Em andamento
Ativo
Sobre o Projeto
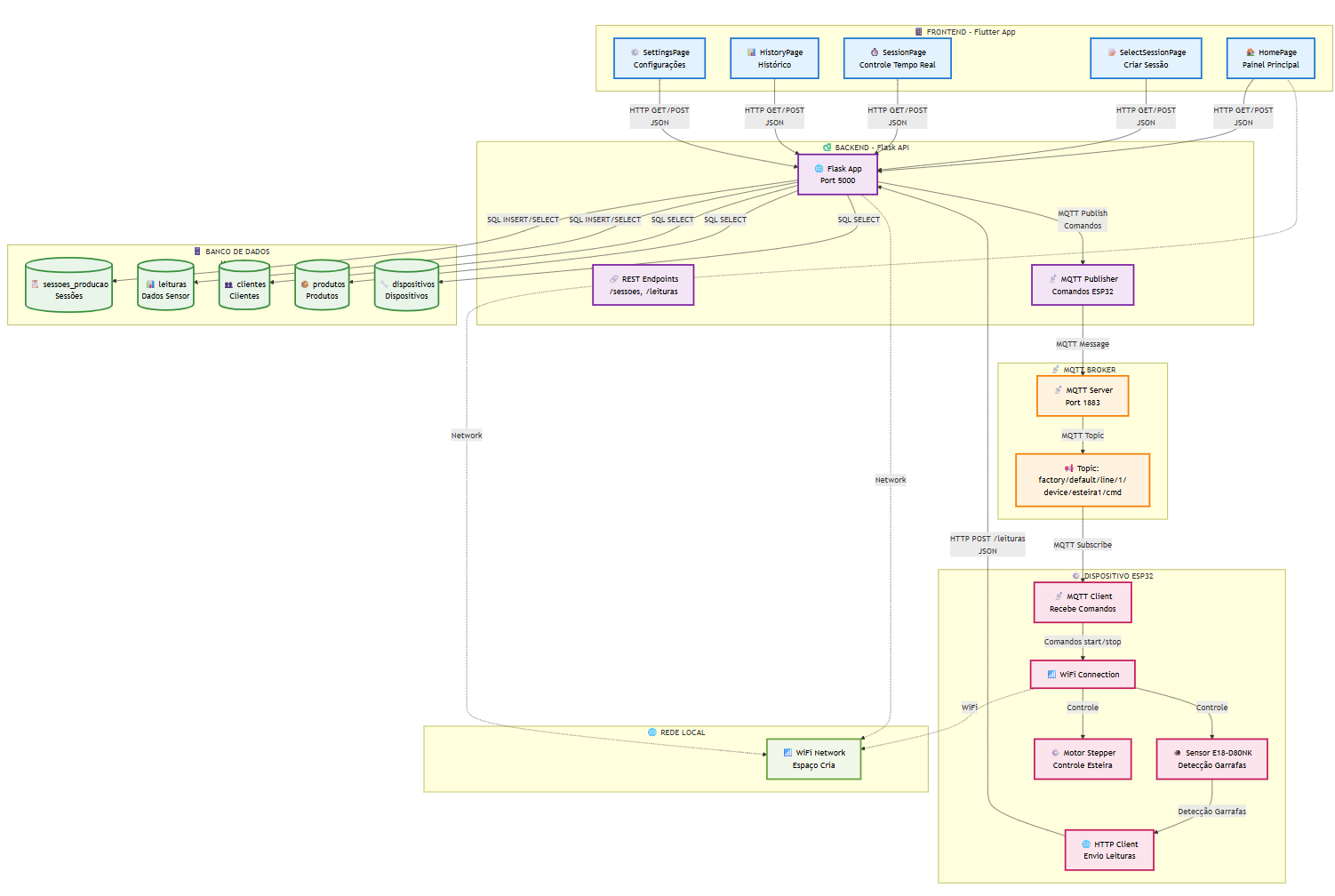
Sistema IoT para Contagem Inteligente e Comunicação de Produção em Linhas de Engarrafamento: Uma Proposta Educacional de Baixo Custo para Monitoramento em Tempo Real com Aplicação na Indústria de Bebidas

Professor Responsável
Ailson Gomes
Professor ResponsávelCoorientadores
Andreza Barros
Equipe
Breno Pereira
Danielle Alves
Henrique dos Santos
João Marcos
Voltar para Projetos
Projeto criado em 26/09/2025